Search
Policy Areas

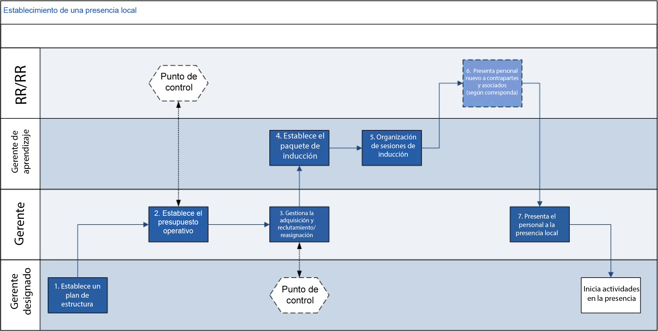
Setting up Local Presence Flowchart

Policy Area:

Administrative Services

Policy Chapter:

Management of Local Presences

Policy Sub-Chapter:

Establishing UNDP-supported presence outside a country office

Policy

Setting Up a Local Presence

Document Type

Visual Guide

Published in: